在线客服
在线客服
  • 暂无联系客服
热线电话
  • 4009676628

考研出分不理想?香港留学 “救急” 攻略请查收

75f1efbc93ee23cf7ef1235631695270.jpg

二月底,2025 考研国家线公布,瞬间在网络上掀起惊涛骇浪!

经济学分数线大幅下降 15 分,工学更是降至五年以来的最低 ——260 分,文学、理学、管理学等专业分数线也纷纷 “跳水”。


这看似是个皆大欢喜的局面,实则暗藏玄机,一盆冷水无情地泼向众多考生:国家线降了,上岸的概率却可能更低了!


01

考研形势剖析:竞争压力依旧山大


212c899310547480a48388bb3cf55d41.jpg

01.

考试难度与考生基数的双重影响


今年的英语和政治考试难度直线上升,英语阅读题布满陷阱,政治大题更是反押题套路,让考生们叫苦不迭。与此同时,2025 年考研报名人数仅为 388 万,相较于去年减少了 50 万。本以为竞争压力会随之缓解,但事实并非如此。



02.

扩招背后的真相


部分高校虽有 5%-10% 的扩招计划,然而扩招名额大多集中在非热门专业或新兴交叉学科。中国教育科学研究院研究员储朝晖指出,实际录取分数线在热门院校和热门专业中可能不降反升。因为报名人数下降的同时,头部院校的竞争集中度变得更高,导师对学生综合能力的要求也愈发严格。


面对这样的形势,不同分数段的同学需要采取不同策略:

  • 高分同学:若分数远超往年分数线,恭喜!安心准备复试,全力冲刺理想院校。

  • 擦线同学:分数在往年分数线附近徘徊,建议复试与调剂两手抓。

  • 低分同学:分数距离目标院校较远,也别气馁,留学或许是绝佳选择。


02


二战 VS 留学:核心对比一目了然

对比维度

二战

VS

留学

时间成本

需再投入至少 1 年备考,加上复试周期,总耗时近 18 个月。若失败,履历可能出现空白期,影响就业竞争力

最快今年 9 月即可入学,1 年制硕士毕业时,同龄人可能刚完成二战或读研第一年,时间性价比更高

成功率

国内考研 “一考定终身”,只能报考一所学校,风险集中。若一战已竭尽全力,再战提升空间有限


可同时申请多所院校,采用梯度选校(冲刺 + 保底)策略,成功率更高


经济压力


脱产备考无收入,若报班或租房,成本约 3 - 5 万 / 年


不同国家费用不同


03


考研后留学:时间规划与院校申请指南

70eae98b77372f0b6e641b5435cd1486.jpg

现在仍有不少国家 / 地区知名院校的申请通道尚未关闭,趁着考研的学习状态还在,抓紧准备语言和申请材料,明年秋季无缝衔接入读知名院校仍有可能。


优先选择滚动录取或截止较晚的国家,如英国、香港、澳洲等。结合自身成绩(GPA、语言水平)和预算,划分冲刺、匹配和保底院校。


1

分阶段时间规划

时间

任务

2 - 3 月

选校定位:根据本科成绩单、考研结果和职业方向

筛选院校及专业准备材料:开具中英文成绩单、在读证明 / 毕业证,联系推荐人撰写推荐信,撰写个人陈述(PS)和简历(CV)

同步备考语言:报考雅思,目标分数为雅思 6.5


4 - 5 月

递交申请:完成网申并上传材料,英国大部分院校可先提交学术材料,后补语言成绩。香港地区香港城市大学接受六级成绩

参加语言考试:若成绩未达标,可报名 4 - 5 月的考试或申请语言班(如英国语言班通常在 4 - 5 月截止)


5 - 7 月

换取无条件录取:提交最终语言成绩,确认入读院校并缴纳押金

签证准备:准备存款证明、体检报告等,预约签证办理


8 - 9 月

行前安排:预订机票、住宿,参加行前指导会,完成入学注册手续




2

标化成绩要求

成绩类型

具体要求

GPA

985 和 211 院校学生申请港三新二,建议 GPA 至少 85+双非同学通常 88 + 把握更大


语言成绩

优先考虑雅思或托福,根据自身情况选择适合的考试语言。众多地区申请时需要带合格语言成绩,目标成绩建议至少雅思 6.5+/ 托福 95+,理想成绩雅思 7.0+/ 托福 100+。港新地区大部分专业雅思要求 6.5


GMAT 

/ GRE

针对商科、理工科,部分地区院校需要提交 G 的成绩,根据申请地区和院校专业要求,提前做好规划,集中精力备考。GMAT 适用于商科申请,GRE 适用于绝大部分商科、理工科申请。申请港三新二建议 GMAT680+、GRE320+




3

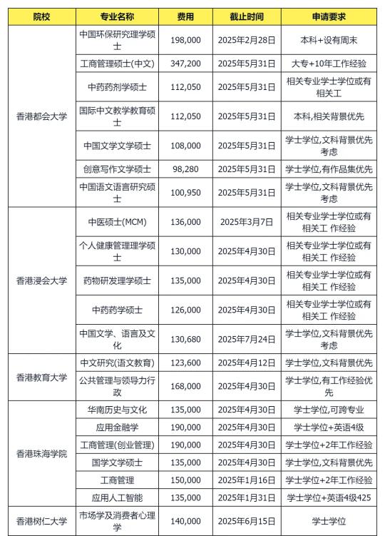
香港部分高校专业截止时间


25fall 申请季已接近尾声,合理规划申请时间和院校至关重要!以下为香港部分高校专业截止时间:


48b6e1a3cf2a87884a978dca3215b1c8.png

dc616d12908660bd86d575ee0973ffb0.png

4

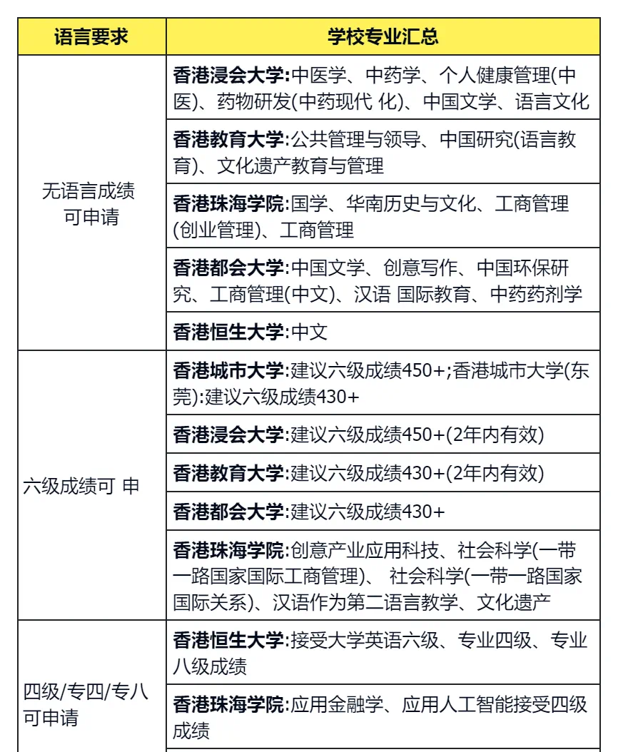
无雅思可以申请香港硕士

82ef3e6edf01912089b783202f04da6e.png


5

香港中文授课专业

图片1.jpg


心动不如行动,

考研失利只是暂时的,换条赛道,

香港留学或许能为你开启一片全新天地!

上一条:突发!新西兰投资移民细则公布,4 月 1 日正式实施! 下一条:速抢!香港珠海学院新开中文硕士,16.8 万学费解锁香港身份